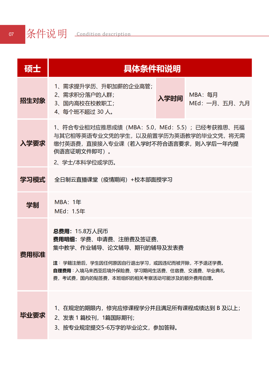
马来西亚林肯大学2022年一年制MBA项目班招生简章及录取条件详解

  • 所属专业:MBA
  • 毕业证书:
  • 授课方式:
    周末授课
  • 招生状态:正在招生
  • 层次:硕士
  • 学制:一学制
  • 上课地点:马来西亚 
  • 简介:

联系我们

咨询电话: 4008789311

上一篇:英国硕士、免出国 | 威尔士三一圣大卫大学硕士、全年网课、仅限22年9月入学

下一篇:一年制硕士项目,可认证 | 新加坡南洋理工大学教育管理硕士(中文授课)录取条件详解